苏州工艺美术职业技术学院
211 |
985 |
双一流 |
艺术
江苏省
高职(专科)
省重点
公办
8528
充实光辉
0512-66508089,66508090,66508099,66875617
https://www.sgmart.edu.cn/
更多 >
图片
院校首页
历年分数
历年分数
历年分数
普通类
艺术类
体育类
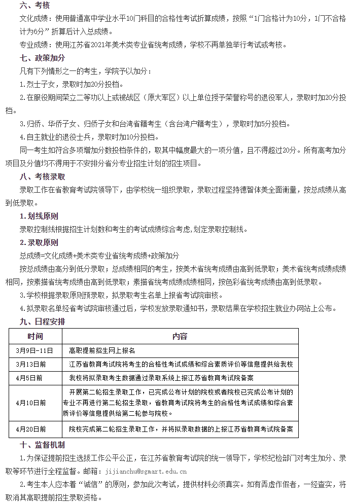
招生计划
院校计划
投档规则(艺术)
投档规则(体育)
招生政策
招生简章
招生资讯
探校攻略
探校攻略
探校攻略
探校攻略
探校攻略
探校攻略
院校首页
> 招生简章
苏州工艺美术职业技术学院2021年高职提前招生简章
2022-06-22 23:47:18 分享至:
招生简章
招生资讯
苏州工艺美术职业技术学院2021年高职提前招生简章
2022-06-22 23:47:18